专项规划第二章-户外广告分区控制

发布日期:2024-12-05 访问次数: 信息来源:市城管局广告与城市照明管理处 字号:[ ]



通过对济南城区功能结构、空间环境以及城市建设发展进程的统筹考 虑,本规划通过限设区和禁设区实施分区控制。 
 
第2.1条 分区定义 
 
2.1.1 限设区 
在保护城市市容景观环境基础上,以服务城市商业发展、服务城市公共 宣传和营造城市活力为目的,适度设置户外广告的区域。 
 
2.1.2 禁设区 
以保护济南特色景观、历史风貌和公共空间环境品质,保护交通和公共 设施安全,保护生态环境和居民生活禁止设置户外广告的区域以及其他需要 禁设户外广告的区域。 
主要包括山体、河流,泉水保护区、大明湖、古城,历史文化街区,居 住区、办公区、工业区等城市功能区及其他未列入限设区的区域。 
 
第2.2条 规划分区 
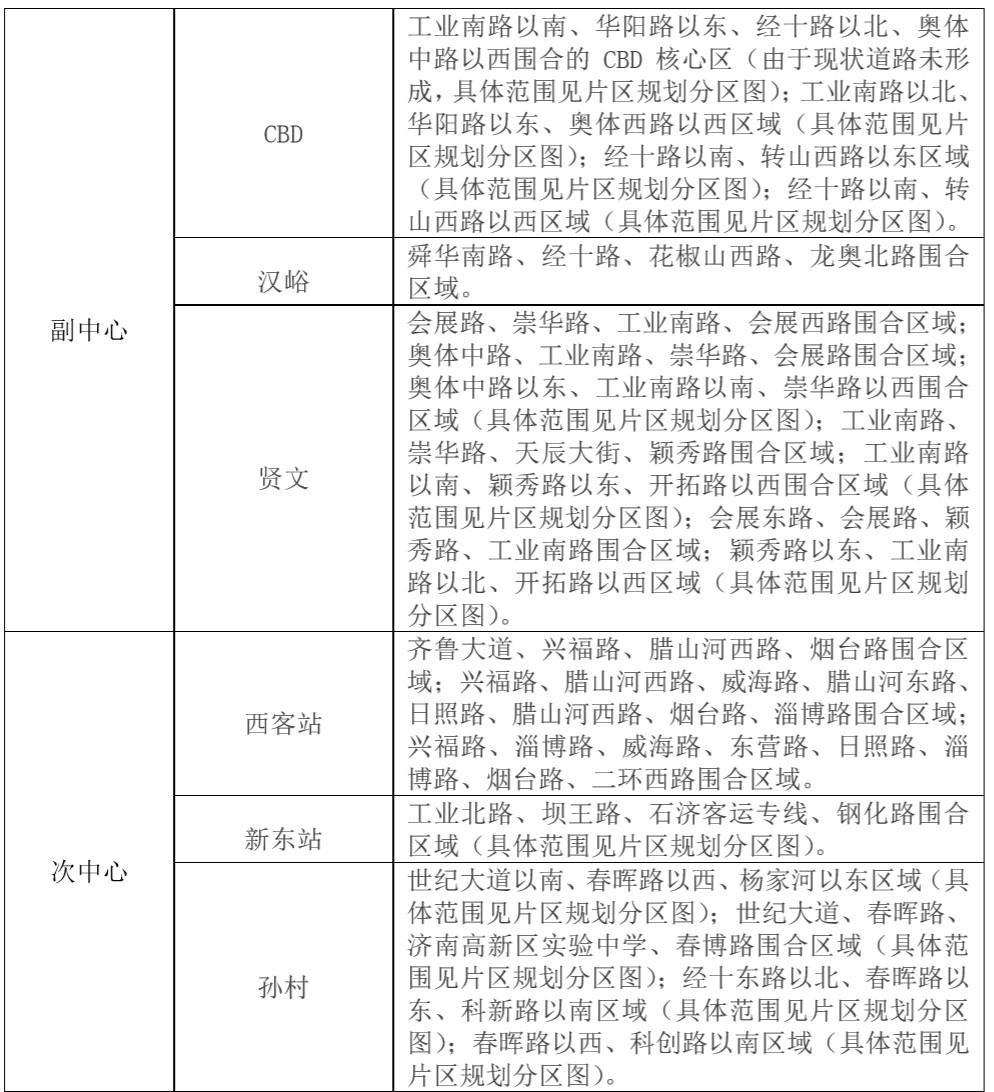
分区覆盖规划范围内的城市主中心、副中心、三个次中心、八个地区中 心、七个其他商圈、十个城市窗口地区(包括遥墙机场、火车站、汽车站等), 以此为基础划定限设区,限设区之外的所有地区均为禁设区。






注:次中心临空和济北,地区中心王官庄、桑梓店、崔寨和高官寨条件尚未 成熟,未来结合上述中心的规划建设方案同步划定户外广告限设区

第2.3条 分区管理要求 
2.3.1 限设区应编制“户外广告设置详细规划方案”,编制时必须遵守本规 划“第 3 章 户外广告分类管理”和“第 5 章 通用规定”的各项要求;
 
2.3.2“户外广告设置详细规划方案”应依据本规划确定的限设区范围和控 制要求,以建筑、空间条件为基础,结合户外广告商业价值规律进行 编制。 
第2.4条 分区控制要求 
2.4.1 禁设区 
除以下情况外,禁止设置任何类型户外广告: 
① 绿地、公园可结合园林景观适度设置小品、雕塑式公益广告;此类 公益广告应结合园区特点统筹布局,精心设计;按照最低限度,严 格控制广告数量,着力提升设计品质;
② 商业、商务办公、居住建筑的附属商业(底商)可设置橱窗广告;
③ 商业综合体,建筑设计方案已预留广告位的按批准方案设置,严格
控制内容、版面,禁止更改或增加广告位; 
④ 道路红线内结合公交站点设置的公交候车亭广告。 2.4.2 限设区 
⑴ 禁止条款 
① 禁止在护城河区域和泉水保护区范围内设置户外广告; 
② 禁止历史文化街区、文物保护单位、历史建筑设置户外广告; 
③ 禁止在行政办公、居住、教育科研、医疗卫生等特定功能区和博物 馆、图书馆、美术馆等文化建筑设置户外广告; 
④ 道路红线内,除结合公交站点设置的公交候车亭广告外,禁止设置 任何形式的户外广告。 
⑵ 设置要求 
① 在符合本规划要求下,适度允许多元化的户外广告设置,鼓励创意 设计和创新的展示方式; 
② 仅允许附着商业建筑或混合功能建筑的商业部分设置户外广告; 
③ 建筑附着式广告仅允许在高度≤24m 的建筑立面设置;其中,高层 建筑有裙房且≤24m 的应优先在裙房设置; 
④ 同一建筑立面,所有建筑附着式广告的总面积应小于等于立面面积 的 30%,且单个广告面积应≤200 ㎡; 
⑤ 大型商业综合体,建筑设计方案已预留广告位的按批准方案设置, 严格控制内容、版面,禁止更改或增加广告位; 
⑥ 其他商业建筑,当营业面积≥20000 ㎡时,同一个建筑上户外广告 的数量不应超过 6 个;当营业面积在 5000 ㎡-20000 ㎡之间时,同 一个建筑上户外广告的数量不超过 5 个;当营业面积≤5000 ㎡时, 同一个建筑上户外广告的数量不超过 4 个; 
⑦ 绿地、公园可结合园林景观适度设置小品、雕塑式公益广告;此类 公益广告应结合园区特点统筹布局,精心设计;按照最低限度,严 格控制广告数量,着力提升设计品质; 
⑧ 遥墙机场 • 禁止设置商业广告; 
• 仅公共区域允许设置 1 处公益广告,机场内封闭管理区禁设; • 广告结合周边环境进行整体设计,以现代、简洁的景观化造型 为主; • 广告内容以济南文化、旅游、历史等城市宣传为主。 
⑨ 火车站、汽车站 • 禁止设置商业广告; • 每个车站公共区域仅允许设置 1-2 处的公益广告设施; • 广告结合周边环境进行整体设计,以现代、简洁的景观化造型 为主; • 广告内容以济南文化、旅游、历史等城市宣传为主。 
⑩ 应同时遵守本规划“第 3 章 户外广告分类管理”中的各项规定。 
⑶ 地标建筑 
地标建筑可根据城市形象宣传、景观照明建设需求设置媒体立面, 应符合以下条款的要求: 
① 应严格控制设置媒体立面的地标建筑的数量,必须纳入主管部门制 定的可设媒体立面的地标建筑名单才能设置,全市范围内以 2-4 处 为宜; 
② 必须结合其区域定位、建筑功能、立面特点及周边环境进行整体设 计,设计方案应保证在白天和夜晚都具有良好视觉效果; 
③ 可适当考虑与周边建筑、环境的整体联动; 
④ 播放时限:应遵守“第 5.3 条”中户外广告照明开启时间的限制, 和市委市政府的相关规定; 
⑤ 广告内容:严格控制播放内容,以城市宣传、社会公益等内容为主。 商业内容仅限其自身宣传或国内、外各行业的领导品牌或具有影响 力的知名品牌的广告宣传; 
⑥ 地标建筑媒体立面应单独报批,批准后按规定设置。 
⑷ 专业市场 
① 按照“一场一方案”的原则,每个专业市场统一结合其建筑立面特 点、周边场地环境等编制详细设计方案,并按规定程序报批,未获 审批不应设置; 
② 广告内容:仅限公益广告及其自身和内部商家的广告宣传,禁止设 置无关第三方广告; 
③ 应遵守本规划“第 3 章 户外广告分类管理”中的各项规定。 








打印本页 关闭窗口